根据《2012年宁夏普通高等教育专科升本科招生考试工作实施办法》(宁教考院成招〔2011〕128号)和《关于做好2018年全区普通高等教育专科升本科招生报名与考试工作有关问题的通知》(宁教考院〔2018〕26号)精神,现将我校2019年全区普通高等教育专科升本科报名考试工作相关事宜通知如下:
一、报考条件 (一)我校2016级统招高职学生,且成绩合格,符合毕业条件。
(二)在校期间无留校察看处分。
(三)未拖欠学费及其它应缴费用。
二、招生专业及专业基础课考试科目 银川能源学院2019年专科升本科招生专业及专业基础课考试科目一览表
三、报考流程 (一)申请专升本报名的学生到所属学院填写
《宁夏2019年普通高等教育专科升本科招生报名及志愿填报申请表》(点击下载)。由学院负责对考生资格进行初审,
严禁出现跨专业报考、冒名顶替、重复报考和弄虚作假等违规现象。
(二)各学院将《宁夏2019年普通高等教育专科升本科招生报名及志愿填报申请表》及《银川能源学院2019年专科升本科考试报名汇总表》报教务处汇总。
(三)由教务处汇总报名表并对考生报名资格进行复审,审核无误后考生方可参加专业基础课选拔考试。
(四)教务处组织考生进行专业基础课选拔考试(2019年3月,具体时间由教务处另行通知),并对成绩合格的考生名单进行公示。
(五)考生进行网上报名、填报志愿并进行现场确认(2019年3月中旬,具体时间由招生办另行通知)、按照宁夏教育考试院规定时间打印全区统考通知单。
(六)考生参加全区统考(统考科目为文史、外语、医学、艺术类:大学英语、大学语文;理工类:大学英语、高等数学)(考试时间为2019年4月中旬,具体以宁夏教育考试院文件为准)。考试及复习资料可参考宁夏教育考试院《宁夏回族自治区普通高等教育专升本招生考试说明》。
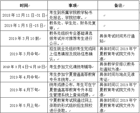
四、时间安排
五、联系方式 学校官方网址:
http://www.ycu.com.cn 招生办网址:
http://www.ycu.com.cn/zsxxw 咨询电话:0951-8409260、8409278、8409382
学校地址:宁夏银川市永宁县王太堡

(学校微信公众号) (招生办微信公众号)