(一)符合我区普通高等学校本年度招生报考条件且具有一定艺术专长者均可报考,报考普通高校艺术类专业的文史、理工类考生,可兼报艺术类专业种类。
(二)艺术类专业种类分为音乐学类、舞蹈学类、美术与设计学类和戏剧与影视学类4类,2018年我区继续组织开考音乐学类、舞蹈学类和美术与设计学类的专业统考,不开考戏剧与影视学类的专业统考。
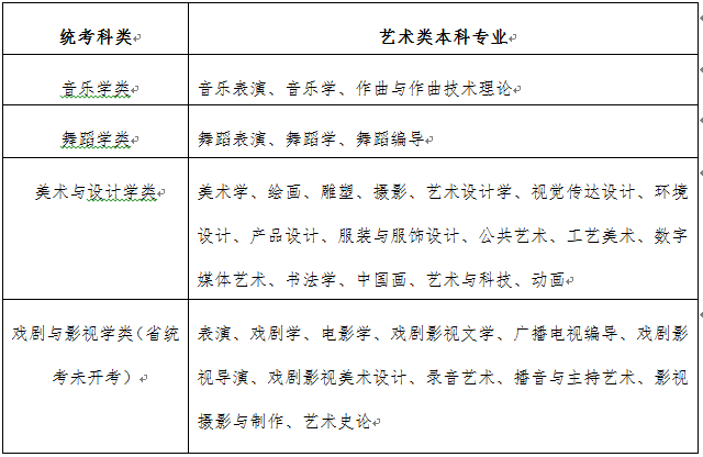
考生可参照《艺术类本科专业与艺术统考科类对应表(试行)》(附件1)选择本人报考的艺术专业科类。
(三)报考普通高等学校艺术类专业的考生须在我区参加艺术类专业统考报名。不参加艺术类专业统考报名的考生,一律不具有填报艺术类专业志愿和艺术类专业招生的录取资格。
报考我区未开考的戏剧与影视学类艺术专业的考生,须按此类参加我区的艺术类专业统考报名后,持我区艺术类专业统考准考证参加院校组织的相关艺术类专业报名考试。
(四)报考区内外普通高等学校音乐学类、舞蹈学类和美术与设计学类的考生须参加我区的艺术类专业统考并取得专业考试合格证,才具备参加区外普通高等学校单独组织的音乐学类、舞蹈学类、美术与设计学类艺术专业考试的报考资格。而考生是否需要再参加院校组织的艺术类专业校考,由考生与院校联系。
报考区内院校音乐学类、舞蹈学类和美术与设计学类本科专业和所有高校的音乐学类、舞蹈学类、美术与设计学类高职(专科)专业(除中央戏剧学院、北京电影学院等教育部特别规定的艺术类高职专业)的考生,不再参加院校组织的音乐学类、舞蹈学类、美术与设计学类专业的校考,专业成绩以参加我区相关专业统考成绩为准。
报考美术与设计学类专业目录内摄影、书法学专业的考生,必须按美术与设计学类参加我区的艺术类专业统考报名。对于招生院校提出书面申请将摄影、书法学专业按非美术与设计学类专业对待的,宁夏教育考试院批准后招生院校可直接使用其校考成绩录取,考生可不参加美术与设计学类的专业统考(必须按此类报名);对于未提交申请的招生院校,摄影、书法学专业仍按美术与设计学类专业对待,考生必须参加我区美术与设计学类的专业统考并合格,方具有参加招生院校摄影、书法学专业的录取资格。
(五)报名时间。艺术类专业统考报名及资格审查工作与普通高考同时进行,具体报名时间为2017年12月1日至5日,逾期不予补报。
(六)报名办法。在参加2018年普通高考报名网上报名时,须填写兼报艺术并填写艺术类专业统考科类。2017年12月20日前,考生本人登录宁夏教育考试院普通高校招生报名系统打印本人艺术类专业统考准考证。
所有艺术类考生报名时应按照自治区物价局核准的艺术类专业统考缴费标准缴纳报名考试费:音乐学类、舞蹈学类每人次160元,美术与设计学类每人次140元,报戏剧与影视学类的考生须缴纳报名费20元。
(七)各县(市、区)教育考试中心于2017年12月15日前完成兼报艺术专业考生的信息确认工作,以确保艺术类专业统考工作的顺利实施。
二、艺术类专业考试
普通高等学校艺术类专业招生考试由艺术专业考试和文化课全国统考两部分组成。艺术类专业考试分全区统一专业考试(以下简称"lsquo;艺术统考"rsquo;)和招生院校自行组织的专业考试(以下简称"lsquo;艺术校考"rsquo;)两种形式。
(一)艺术统考
1.考试形式。采取全区统一命题,集中设点考试,统一评卷(面试)的评分形式。
2.考试科目。包括音乐学类、舞蹈学类和美术与设计学类。
(1)音乐学类:满分100分
基本乐科:视唱,考试形式为面试,分值占10%;练耳和基本乐理知识,考试形式为笔试,分值占10%。上述两项均为必考内容。
主考科目:声乐或器乐,只需任选一项。考试形式为面试,主考科目分值占50%。声乐和器乐主考时间均不超过5分钟。
副考科目:声乐、器乐或舞蹈(要求副考科目必须与主考科目不同),考试形式为面试,副考科目分值占30%。声乐和器乐副考时间均不超过5分钟;舞蹈副考时间不超过3分钟。
音乐学类声乐科目考试的演唱曲目,由考生在宁夏教育考试院公布的《2018年宁夏艺术统考音乐学类声乐曲目库》内任选三首歌曲并在高考报名时填报,考试时通过计算机从考生报名时填报的三首乐曲中随机抽取其中的一首,考生根据抽取曲目所标注的调高等要求参加考试演唱。
声乐曲目的曲谱以报名时从宁夏教育考试院规定的曲谱库中选择的曲谱为标准,考生备考和考场钢琴伴奏都必须严格按宁夏教育考试院规定的曲谱进行,因考生自行调整曲谱内容所造成的伴奏不畅,完全由考生本人负责。使用声乐曲目库以外的曲目以及非现场计算机抽取的曲目参加考试的,考试成绩无效。考试现场统一提供钢琴伴奏,考生一律不得自带伴奏。
考生可登录宁夏教育考试院网站(www.nxjyks.cn)查看或下载《2018年宁夏艺术统考音乐学类声乐曲目库》。
音乐学类的器乐科目考试取消伴奏,一律采用独奏的演奏方式进行。除钢琴外,其他乐器由考生自备参加考试。器乐科目考试的演奏曲目,由考生任意自选两首独奏乐曲并在高考报名时填报,考试时通过计算机从考生填报的两首乐曲中随机抽取其中的一首乐曲,考生根据抽取的曲目参加考试演奏。使用非计算机抽取的曲目参加考试的,考试成绩无效。
(2)舞蹈学类:满分100分
考试内容为专业条件测试(分值占40%),舞蹈作品表演(分值占40%)(时间不超过3分钟),舞蹈即兴表演(分值占20%),考试形式为面试。
(3)美术与设计学类:满分300分
考试内容为素描、速写、色彩三门。分值各为100分。考试时间为素描180分钟、速写30分钟、色彩180分钟。
速写科目采取人物动态默写方式考查;素描和色彩科目使用图片模拟写生方式考查。试卷一律采用8开纸作为统考用纸(由考场统一提供),全部科目实行网上阅卷。
3.考点与考试时间
2018年普通高等学校招生艺术类专业统考音乐学类、舞蹈学类专业考点设在宁夏艺术职业学院(银川市西夏区同心北街666号);美术与设计学类专业考点分片区集中进行,银川市和石嘴山市的考生安排在银川高级中学(银川市兴庆区清河北街海宝东路)考点参加美术与设计学类考试,吴忠市、中宁县和沙坡头区的考生安排在吴忠中学(吴忠市利通区吴忠汽车站东侧500米)考点参加美术与设计学类考试,固原市和海原县的考生安排在原州区三中(固原市原州区文化东街9号)考点参加美术与设计学类考试。
2018年艺术类专业统考考点安排:

音乐学类、舞蹈学类专业考试时间:
2017年12月21日-26日 上午8:30-12:00 下午13:30-17:30
音乐学类的练耳和基本乐理知识科目考试时间为2017年12月21日8:10-11:00。
美术与设计学类考试时间:

音乐学类和舞蹈学类的考生可于12月20日下午到宁夏艺术职业学院考点,美术与设计学类的考生可于12月23日下午到相应考点查看考场安排、考试注意事项、面试时间安排等。
考生须持本人二代居民身份证和准考证接受安检和身份验证后参加考试。严禁考生将手机等具有存储、拍照和发送功能的设备带进考场。
考生必须严格按照本人准考证上的考试分组和时间安排参加考试,逾期不再安排考试,责任自负。
4.各县(市、区)教育考试中心负责组织考生报名、核对考生报名信息、指导考生打印准考证、发放艺术统考合格证等。
5.成绩公布
我区艺术统考成绩、艺术统考合格分数线将于2018年1月13日前在宁夏教育考试院网上公布。同时考生可到本人报名所在县(市、区)教育考试中心领取本人的艺术统考合格证。
(二)艺术校考
1.为服务考生,经宁夏教育考试院与甘肃省教育考试院协商,我区2018年艺术类考生可在甘肃省参加校考。校考报名及考试办法由各招生院校确定,考生直接向招生院校咨询(2018年甘肃艺术校考改为网上报名,相关信息请考生及时关注甘肃省教育考试院网站http://www.ganseea.cn/)。
2.在我区招收艺术类考生的招生院校应在2018年4月底前,通过宁夏教育考试院网站普通高等学校入口(网址:https://www.nxjyks.cn)报送校考合格考生信息,并确保信息完整、准确,逾期或以其他方式报送的,不予受理。各院校使用2017年普通院校招生网上核对计划用户名及密码登录。全部信息通过网上平台上传结束后,请将合格成绩名册加盖学校招生部门公章,与学校艺术类专业录取规则及联系人信息寄送至宁夏教育考试院备案(地址:宁夏银川市金凤区上海西路127号宁夏教育考试院普招处,邮编:750011,电话:0951-5559159。同时将录取规则电子稿和相应的网址链接发送到627903090@qq.com)。
对因招生院校报送的数据不及时、内容不准确以及数据结构不规范等影响考生投档或录取的,遗留问题由招生院校负责。高考报名时没有兼报艺术类的考生,不得参加院校组织的专业校考且参加的校考成绩无效。
三、计划编制
教育部批准的29所独立设置的本科艺术院校和13所高校的部分本科艺术类专业(仅限教育部批准的专业,名单见附件2),可不编制分省分专业招生计划(以下简称来源计划)。
根据艺术类专业特点,编制分省计划的招生院校可分艺术文科、艺术理科、文理兼招三种方式编制来源计划,不参加平行志愿录取的院校专业计划须标注是否文理兼招。院校编制来源计划时,须标明专业类型属于音乐学类、舞蹈学类、美术与设计学类、戏剧与影视学类4类中的哪一类,注明是否使用我区艺术统考成绩。
宁夏大学、北方民族大学、宁夏师范学院及区外的18所高校(见附件3)的美术与设计学类、舞蹈学类、音乐学类专业继续进行平行志愿投档录取,学校须按照艺术文科、艺术理科分别编制来源计划。
其他使用我区艺术类专业统考成绩为录取依据且申请参加平行志愿投档(仅限音乐学类、舞蹈学类和美术与设计学类等三类艺术本科专业)的区外本科普通高校(不含独立学院和民办高校本科),须于2018年4月30日前向宁夏教育考试院提出书面申请(联系电话含传真:0951-5559159),经宁夏教育考试院批复后方可。学校必须按照艺术文科、艺术理科分别编制来源计划。
四、划线
(一)文化课分数线。根据教育部有关文件规定,分别按艺术(文)、艺术(理)划定本、专科文化课考试最低录取控制线。
(二)专业课省统考合格线。根据考生成绩、招生计划按一定比例划定专业合格线。
五、投档模式及志愿设置
(一)本科艺术类A段:包括独立设置的艺术院校、经教育部批准参照独立设置艺术院校管理的普通高校和教育部直属普通高校。实行梯度志愿投档录取模式,设置1个院校志愿,6个专业志愿和1个专业调剂志愿。
(二)本科艺术类B段:包括区内3所本科普通高校、使用我区艺术类专业统考成绩并申请实行平行志愿投档的区外本科普通高校。实行平行志愿投档录取模式,按专业大类投档,每个专业大类分别设5个平行的院校志愿,每个院校志愿设置6个专业志愿和1个专业调剂志愿。
(三)本科艺术类C段:包括除A段和B段普通高校外的其他本科院校艺术类专业。实行梯度志愿投档录取模式,设置1个院校志愿,6个专业志愿和1个专业调剂志愿。
(四)独立学院和民办高校本科艺术类专业实行梯度志愿投档录取模式,设置1个院校志愿,6个专业志愿和1个专业调剂志愿。
(五)高职(专科)院校艺术类专业实行梯度志愿投档录取模式,设置1个院校志愿,6个专业志愿和1个专业调剂志愿。
实行梯度志愿投档录取模式的院校,录取结束后未完成的计划面向未被录取的合格考生征集志愿,征集志愿仍设1个院校志愿;实行平行志愿投档录取模式的院校,录取结束后仍未完成的计划,面向未被录取的合格考生征集志愿,仍采用平行志愿投档录取模式,征集志愿设置5个平行的院校志愿,每个院校志愿设置6个专业志愿和1个专业调剂志愿。
六、投档规则
(一)本科艺术类A段:按照考生填报的院校志愿,将高考总分分别达到我区艺术各类文化课最低录取控制分数线,且艺术统考成绩合格(不含戏剧与影视学类)的考生档案,全部投放给院校,由院校依据本校《招生简章》中向社会公布的录取规则择优录取。
(二)本科艺术类B段:实行平行志愿投档录取模式。高考总分分别达到我区艺术各类文化课最低录取控制分数线,且艺术统考成绩合格,分专业大类,按综合分成绩排序,综合分成绩按全国统一高考总分占30%、自治区艺术专业统考成绩(按总分750分折算)占70%的比例计算,遵循考生志愿,分艺术文、艺术理,按音乐学类、舞蹈学类和美术与设计学类等三个专业大类分别投档,投档比例为1:1。考生综合分成绩相同时,按自治区艺术专业统考成绩排序,艺术专业统考成绩相同时,按高考文化课总分、语文、外语单科成绩顺序排序。由院校依据本校《招生简章》中向社会公布的录取规则择优录取。
(三)本科艺术类C段、独立学院和民办高校艺术本科专业、高职(专科)院校艺术专业:按照考生填报的院校志愿,将高考总分分别达到我区艺术各类文化课同批次最低录取控制分数线(或资格线),且艺术统考成绩合格(不含戏剧与影视学类)的考生档案,全部投放给院校,由院校依据本校《招生章程》中向社会公布的录取规则择优录取。
(四)对院校《招生章程》中明确执行各省相关规定的区外院校,在我区艺术类专业招生录取规则为按照综合分成绩排序,择优录取,综合分成绩按高考总分占30%、艺术专业成绩(按总分750分折算)占70%的比例计算。
七、投档录取顺序
(一)本科艺术类A段梯度志愿投档录取;
(二)本科艺术类B段平行志愿投档录取;
(三)本科艺术类C段梯度志愿投档录取;
(四)独立学院和民办院校本科艺术类梯度志愿投档录取;
(五)专科艺术类梯度志愿投档录取。
八、对违规考生的处理
(一)参加艺术统考被认定为违规报考的考生,宁夏教育考试院将根据有关规定,取消其艺术统考成绩和年度普通高等学校招生文化课考试资格等。
(二)参加艺术统考或院校校考被认定专业考试违纪舞弊的考生,宁夏教育考试院根据《国家教育考试违规处理办法》有关规定进行处理。构成犯罪的移交司法机关进行处理。
附件:1.艺术类本科专业与艺术统考科类对应表(试行)
2.独立设置本科院校及参照执行院校名单
3.部分按平行志愿录取艺术类专业的院校名单
附件1:艺术类本科专业与艺术统考科类对应表(试行)

附件2:
独立设置本科艺术院校及参照执行院校名单
一、独立设置本科艺术院校名单(29所)
中央戏剧学院、中央美术学院、中央音乐学院、中国音乐学院、北京电影学院、北京舞蹈学院、中国戏曲学院、天津音乐学院、天津美术学院、鲁迅美术学院、吉林艺术学院、上海音乐学院、上海戏剧学院、南京艺术学院、中国美术学院、景德镇陶瓷学院、山东艺术学院、山东工艺美术学院、湖北美术学院、武汉音乐学院、广州美术学院、星海音乐学院、广西艺术学院、四川美术学院、云南艺术学院、西安美术学院、西安音乐学院、新疆艺术学院、解放军艺术学院
二、参照独立设置本科艺术院校办法招生的高校及其专业(13所院校的部分专业)
清华大学、中国传媒大学、中央民族大学、东华大学、江南大学、北京服装学院、天津工业大学、上海视觉艺术学院、北京印刷学院(仅限视觉传达设计专业)、苏州大学(仅限视觉传达设计、环境设计、产品设计、服装与服饰设计4个本科专业)、浙江理工大学 (仅限视觉传达设计、环境设计、产品设计、服装与服饰设计4个本科专业)、浙江传媒学院(仅限播音与主持艺术、广播电视编导、摄影、录音艺术4个本科专业)、内蒙古大学(仅限音乐表演、表演、音乐学3个本科专业)。
附件 3:部分按平行志愿录取艺术类专业的院校名单

其他按平行志愿录取的区外院校请查阅2018年高考填报志愿指南。
来自:宁夏教育考试院官网

