银川能源学院是经教育部批准的具有普通高等教育招生资格的全日制普通本科院校。为保证学校招生工作的顺利进行,规范招生行为,维护学校和考生的正当权益,根据《中华人民共和国高等教育法》、自治区教育考试院《关于做好年普通高等教育高职(专科)升本科招生工作的通知》的规定,结合学校实际情况,特制定本章程。
学校名称:银川能源学院(国标代码:13820)
学校地址:宁夏银川市永宁县
办学层次:全日制普通本科
办学类型:民办高校
第一章 总则
第一条 本章程适用于银川能源学院2026年普通高等教育高职(专科)升本科(以下简称:“专升本”)招生。
第二条 银川能源学院“专升本”招生工作遵循“公平竞争、公正选拔、公开程序,择优录取”的原则。
第二章 招生对象及专业
第三条 招生对象:区属普通本科院校和高等职业院校中的应届普通高职(专科)毕业生。
第四条 培养模式:应届全日制普通高职(专科)毕业生,通过相应的入学考试升入本校相同或相近的全日制本科专业学习,课程学习实行学分制,按照本科阶段教学计划,学习期为两年,完成本科阶段学历教育。通过“专升本”入学的学生实行随班教学。“专升本”招收的学生在校期间享受与其他普通本科专业在校生的同等待遇。
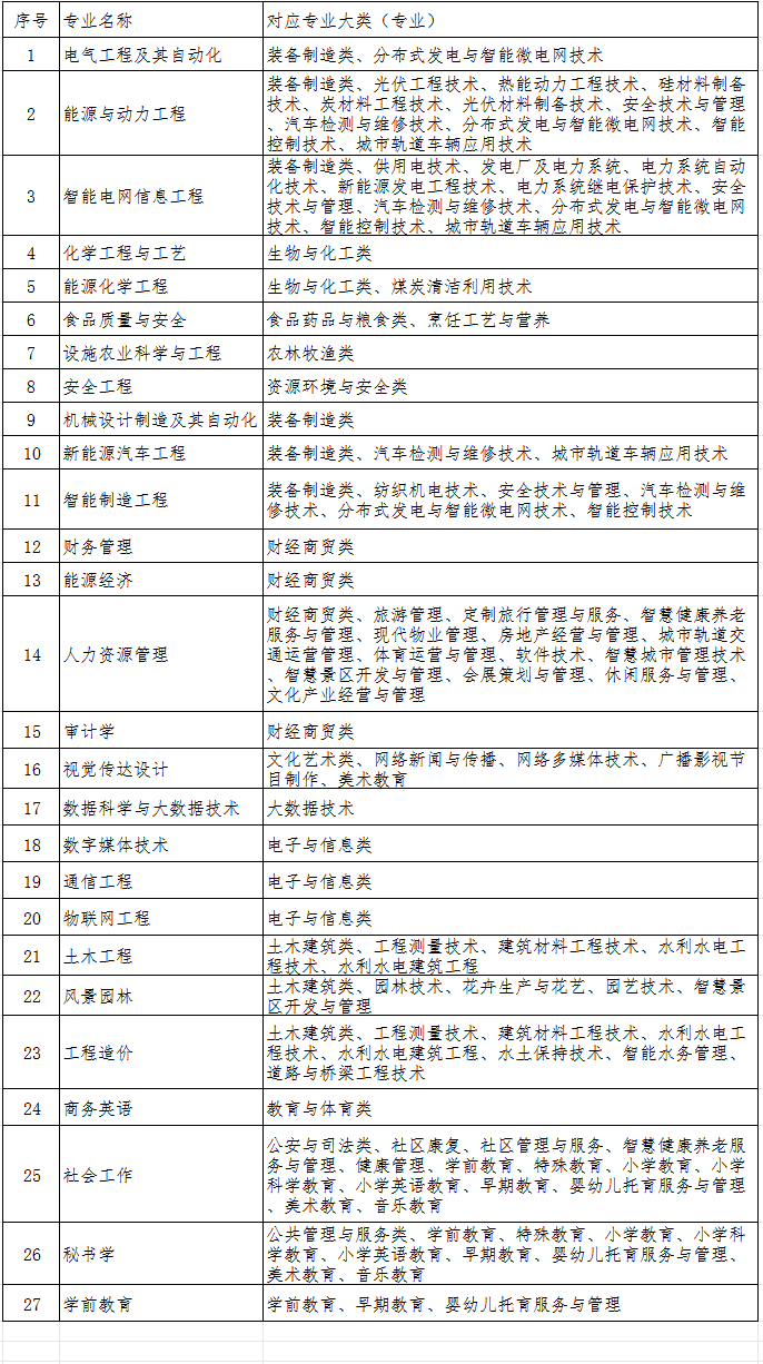
第五条 招生专业及报考大类(专业) (见下表):

第六条 专业基础课程要求:报考本科专业要求的专业基础课程考试成绩合格,且修完普通高职(专科)教学计划规定的课程,达到毕业标准。
第三章 计划、录取及报到
第七条 招生计划根据学校办学条件等实际情况确定,报自治区教育厅审核通过后向社会公布,考试范围以当年宁夏教育考试院公布的为准。
第八条 “专升本”招生录取工作在自治区教育厅领导下,由自治区教育考试院统一组织实施。
第九条 录取原则:按照“学校负责、考试院监督”的基本原则进行。考生达到宁夏教育考试院划定的“专升本”录取资格线,按照考生总成绩排序和专业计划,从高分到低分择优录取,考生分数相同时将根据单科成绩择优录取,文史类成绩比较顺序为大学语文、大学英语;理工类成绩比较顺序为高等数学、大学英语。获得推荐免试资格的退役大学生士兵,根据本科专业人才培养要求,参加学校职业技能综合考查,依据考查成绩,结合考生志愿、专科在校期间成绩、服役期间表现等情况,综合评价,择优录取。对录取后未报到、自行放弃入学资格的免试考生,不再享受免试“专升本”相关政策。
第十条 对考生体检要求按照《普通高等学校招生体检工作指导意见》(教学〔2003]3号)和《普通高等学校招生学生入学身体检查取消乙肝项目检测有关问题的通知》(教学厅[2010]2号)执行。
第十一条 新生报到:录取结束后由学校负责给学生发放录取通知书。新生持本人第二代身份证、专科毕业证书、专科学历认证报告、专升本录取通知书、纸介质档案等材料于规定日期办理报到手续。未能获得专科毕业证书的,不得报到入学,并按照相关规定取消其入学资格。逾期两周未报到者,按自动放弃入学资格处理。
第十二条 新生入学后,学校将进行入学资格复查,凡不符合招生规定者,一经核实,将取消其入学资格。
第十三条 颁发学历证书:修完本专业本科教学计划规定的全部课程,达到毕业要求的准予毕业,颁发相应专业的本科毕业证书。凡符合《银川能源学院学士学位授予规定》条件的,授予相应专业的学士学位证书。
第十四条 “专升本”学生进入普通本科专业学习后,不得转专业或转学。
第四章 收费标准
第十五条 收费标准:普通“专升本”学生的学费标准按照银川能源学院同级入校的同专业全日制普通本科学生收费标准收取。按照宁夏回族自治区物价局审定的收费标准执行。
学费:24800元/年,其中“视觉传达设计”专业学费27800元/年
住宿费:1200-3200元/年
第五章 奖学金和助学金
第十六条 学校根据国家及宁夏回族自治区有关规定,设立相关奖学金和助学金:国家奖学金(10000元/生/年)、国家励志奖学金(6000元/生/年)、国家助学金(设立三个档次:4800元、3700元,2600元,具体以学校资助部门规定为准),并设置不同等级的希望学年奖学金,用于奖励品学兼优的学生,同时学校为家庭经济困难学生提供相应勤工助学岗位,帮助其完成学业。
“专升本”学生还可持新生录取通知书到户籍所在地办理生源地助学贷款,每年最高可贷20000元。
第六章 附则
第十七条 本章程自公布之日起执行,适用于银川能源学院普通“专升本”招生工作。
第十八条 学校以往有关招生工作的要求、规定如与本章程相冲突,以本章程为准;本章程若有与国家或自治区教育考试院相关政策不一致时,以国家或自治区考试院政策为准。
第十九条 本章程由银川能源学院招生处负责解释。未尽事宜,按上级文件规定执行。
第二十条 联系方式:
电话:0951-8409260 8116777
传真:0951-8408090
银川能源学院
2025年11月28日

